kaiyun官方登录入口

欢迎访问kaiyun官方登录入口网站!
西大主页
  • 首页
  • 学院概况
    • 学院简介
    • 现任领导
    • 发展历程
  • 机构设置
    • 化学工程系
    • 生物工程系
    • 制药工程系
    • 过程装备与控制工程系
    • 能源化学工程系
    • 实验教学管理中心
    • 学院行政
  • 师资队伍
    • 师资概况
    • 专任教师队伍
    • 专业技术队伍
    • 行政队伍
    • 人才招聘
  • 教学工作
    • 本科生
    • 研究生
  • 科研工作
    • 科研成果
    • 科研项目
    • 学术交流
    • 科研平台
    • 成果获奖
  • 党建工作
    • 支部建设
    • 党建动态
    • 团学组织
    • 理论学习
    • 工会工作
    • 思想引领
  • 学生工作
    • 通知公告
    • 活动风采
    • 学生社团
    • 心理健康
    • 奖助管理
    • 就业创业
  • 招生就业
    • 招生
    • 就业
  • 常用下载
    • 下载专区
  • 首页
    • 学院新闻
    • 通知公告
  • 学院概况
    • 学院简介
    • 现任领导
    • 发展历程
  • 机构设置
    • 化学工程系
    • 生物工程系
    • 制药工程系
    • 过程装备与控制工程系
    • 能源化学工程系
    • 实验教学管理中心
    • 学院行政
  • 师资队伍
    • 师资概况
    • 专任教师队伍
    • 专业技术队伍
    • 行政队伍
    • 人才招聘
  • 教学工作
    • 本科生
    • 研究生
  • 科研工作
    • 科研成果
    • 科研项目
    • 学术交流
    • 科研平台
    • 成果获奖
  • 党建工作
    • 支部建设
    • 党建动态
    • 团学组织
    • 理论学习
    • 工会工作
    • 思想引领
  • 学生工作
    • 通知公告
    • 活动风采
    • 学生社团
    • 心理健康
    • 奖助管理
    • 就业创业
  • 招生就业
    • 招生
    • 就业
  • 常用下载
    • 下载专区
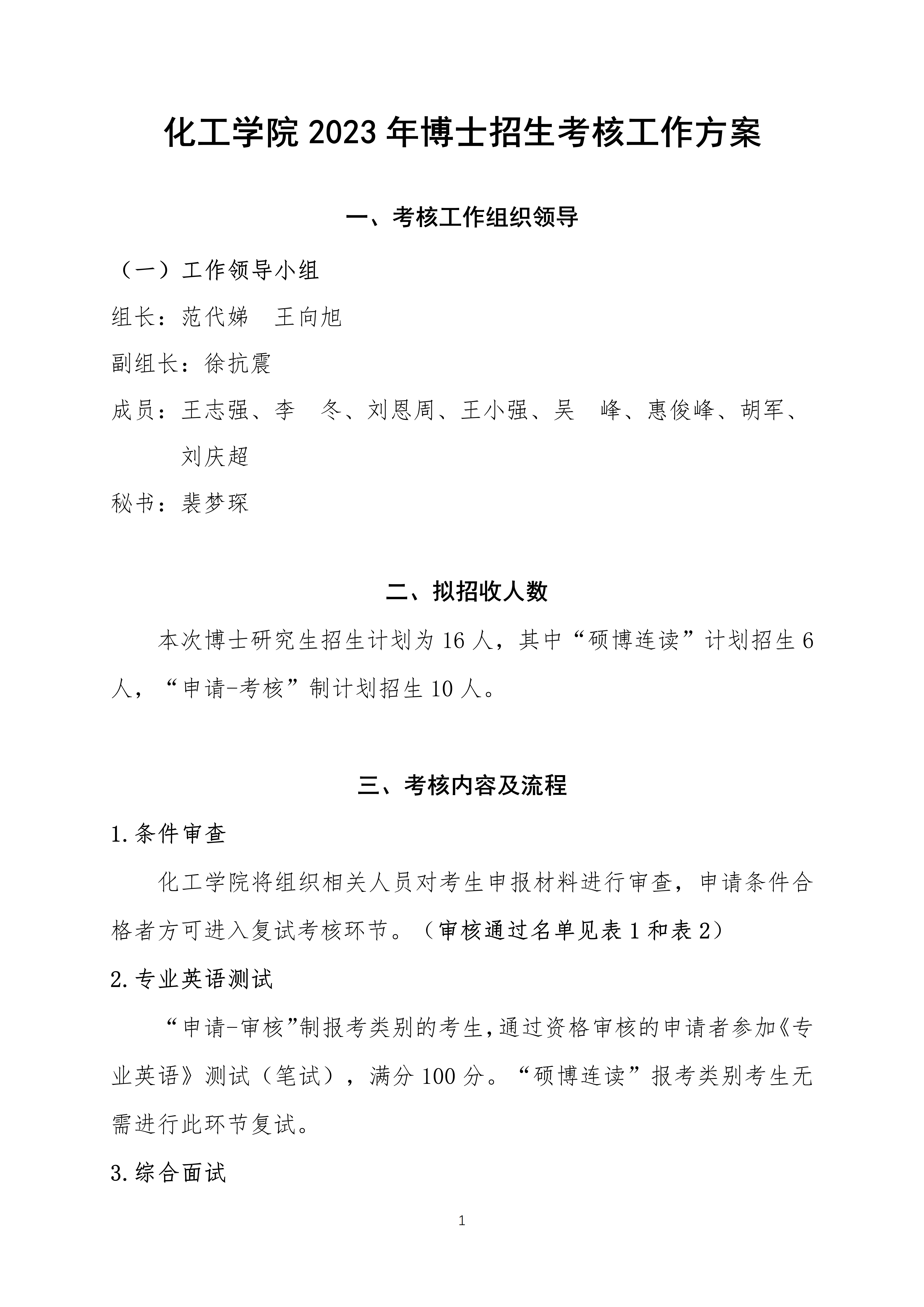
当前位置: 新版网站 >> 首页 >> 通知公告 >> 正文
首页
学院新闻
通知公告
通知公告
学院概况
机构设置
师资队伍
教学科研
党建工作
学生工作
化工实验教学中心
相关下载
新版网站
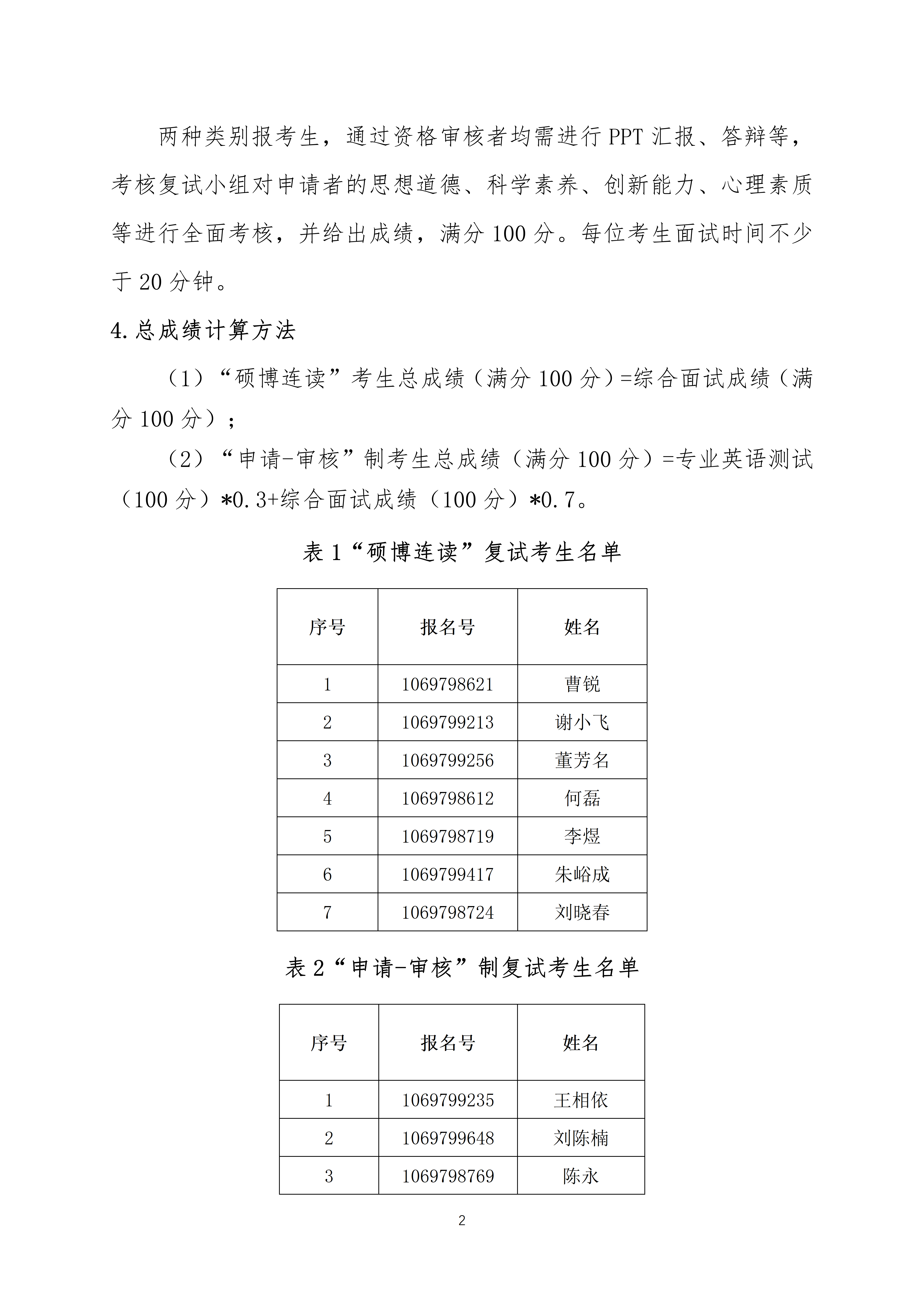
kaiyun官方登录入口2023年博士招生考核工作方案
发布时间:2023-04-21     浏览量:


上一篇:关于2023博士考生党娟丽科研成果认定补充说明
下一篇:kaiyun官方登录入口2023年专业技术岗招聘公告
友情链接:
开云kaiyun网站
天津大学
清华大学
化工学工
浙江大学
四川大学
地址:陕西省西安市太白北路229号  邮编:710069  电话:029-88302632  传真:029-88302223
Copyright 2023 Northwest University. All Rights Reserved. kaiyun·开云(中国)官方网站 - 登录入口版权所有 技术支持:硅峰网络